View Procedure
| Procedure Name | Export for Live Animals and Animal Products/ Health Certificate |
| Description |
|
Category
|
Import Permit
|
|
Responsible Agency
|
Ministry of Agriculture
Address: The Director of Veterinary and Livestock Services
P.O. Box 162
Mbabane, Eswatini
Phone: Headquarters - 2404 6363
Manzini Veterinary Offices – 25052270
Mbabane Veterinary Office – 24045776
Nhlangano Veterinary Office – 22077151/22078368
Siteki Veterinary Office – 23434268/23434272
|
|
Legal base of the Procedure
|
Animal Disease Act No. 7, 1965.
|
|
Fee
|
SZE 30 per permit, with a SZE 10 charge only for live animals.
|
Required Documents
|
No.
|
Type of information
|
Note |
| 1 |
Import permit |
|
| 2 |
Location of animals
|
|
| 3 |
Mode of transportation and route
|
|
Process Steps
|
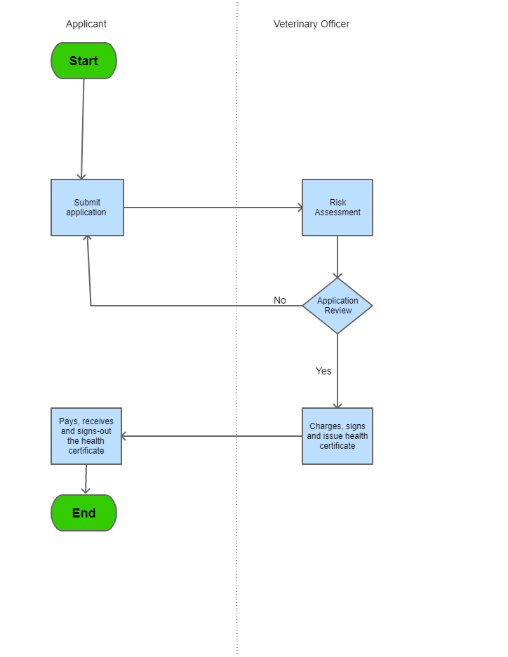
Step 1
|
Submission of require documents for the application for a health certificate. The applicant is interviewed by the veterinary officer for completion of application form.
|
|
|
Step 2
|
The veterinary is informed by the import permit from the importing country on the requirements one is expected to comply with. In order to comply with the import permit, there may be a variety of assessment including inspection, quarantine, vaccine and testing.
Legal measure bases:
- Importation of stock - Reg 6.3 ADA
- Conditions and applications for importation – Sect 22 (11 – 14) VPH Act
|
|
| Step 3 |
Once all the import permit requirements are met, the health certificate is produced.
|
|

|
| Category | Export |
The following form/s are used in this procedure
This procedure applies to the following measures
| Name | Measure Type | Agency | Description | Comments | Legal Document | Validity To | Measure Class |
| No results found. |