View Procedure
| Procedure Name | Electronic Communications Equipment Approval Certificate | ||||||||||||||||||||||||||||||||||||||||
|---|---|---|---|---|---|---|---|---|---|---|---|---|---|---|---|---|---|---|---|---|---|---|---|---|---|---|---|---|---|---|---|---|---|---|---|---|---|---|---|---|---|
| Description |
Required Documents
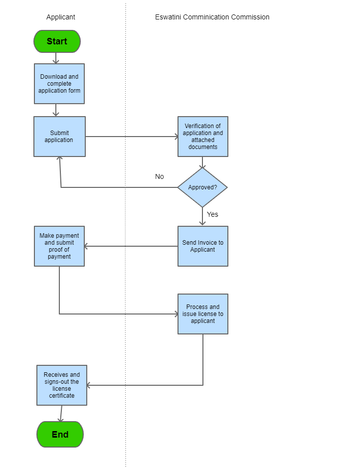
Process Steps
| ||||||||||||||||||||||||||||||||||||||||
| Category | Import |
| Title | Description | Created Date | Updated Date | Issued By | ![]() |
|---|---|---|---|---|---|
| Application for A General Electronic Communications Licence | The license is valid for importation, installation, distribution and sale of communications equipment | 29-04-2020 | 29-04-2020 |
| Name | Measure Type | Agency | Description | Comments | Legal Document | Validity To | Measure Class |
|---|---|---|---|---|---|---|---|
| Import license for communication equipment | Licensing Requirement | A person shall not supply, import or distribute radio communications equipment unless that person has a license granted by the Commission as specified in Section 41(1) of the Act. | Equipment imported into Swaziland for personal use by an individual shall be declared at the Swaziland Revenue Authority and be subjected to the approval processes of the Commission. | The Electronic Communications (Importation, Type Approval and Distribution of Communications Equipment) Regulation, 2016 | 09-09-9999 | Good | |
| Prohibited communications equipment | Performance Requirement | (1) The Commission shall from time to time publish a list of prohibited equipment. (2) A person shall not supply, import or distribute for use any equipment that is not on the list or that is prohibited by the Commission. | The Commission provides this list in their general notices (https://www.esccom.org.sz/publications/notices/) | The Electronic Communications (Importation, Type Approval and Distribution of Communications Equipment) Regulation, 2016 | 09-09-9999 | Good | |
| Permit for Re- Exportation of Communications Equipment | Permit Requirement | A supplier who intends to import and re-package equipment for re-exportation or transhipment shall apply for a permit from the Commission. | A supplier who imports and repackages equipment for re-exportation or transhipment, communications equipment imported without a permit issued under paragraph (1) commits an offence. | The Electronic Communications (Importation, Type Approval and Distribution of Communications Equipment) Regulation, 2016 | 09-09-9999 | Good | |
| Restriction on Selling of Communications Equipment | General | One must have a license in order to sell communications equipment | One must provide outlet details upon certification application. | The Electronic Communications (Importation, Type Approval and Distribution of Communications Equipment) Regulation, 2016 | 09-09-9999 | Good |

