View Procedure
| Procedure Name | Ozone Depleting Substances License | |||||||||||||||||||||||||||||||||||
|---|---|---|---|---|---|---|---|---|---|---|---|---|---|---|---|---|---|---|---|---|---|---|---|---|---|---|---|---|---|---|---|---|---|---|---|---|
| Description |
Required Documents
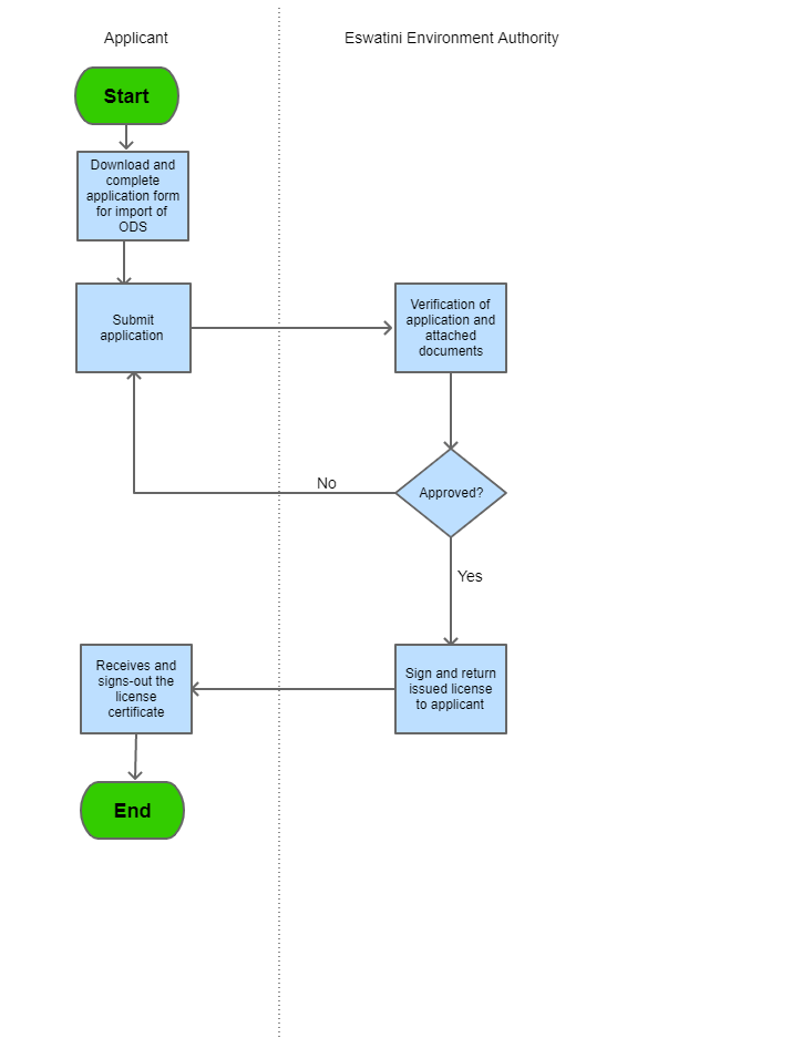
Process Steps
| |||||||||||||||||||||||||||||||||||
| Category | Import |
The following form/s are used in this procedure
| Title | Description | Created Date | Updated Date | Issued By | ![]() |
|---|---|---|---|---|---|
| Application for a license to import a Controlled Substance/Product | Form for a license to import a controlled substance/product | 20-03-2020 | 02-04-2020 |
This procedure applies to the following measures
| Name | Measure Type | Agency | Description | Comments | Legal Document | Validity To | Measure Class |
|---|---|---|---|---|---|---|---|
| Ozone Depleting Substances restriction on trade | General | 1. A person shall not import, export or store a controlled substance or product listed in the First and Second Schedules without a license issued by the authority. 2. A person shall not import or export a controlled substance or product from or to a country that is not a party to the Protocol. 3. A person shall not import or export a controlled substance on or after the date specific in the Second schedule. | The second schedule is available in the Ozone Depleting Substance Regulation, 2003. | The Ozone Depleting Substance Regulations, 2003 | 31-12-2030 | Good |

