View Procedure
| Procedure Name | Kimberly Certificate for Export Permit |
| Description |
|
|
Category
|
Permit
|
|
Responsible Agency
|
Ministry of Natural Resources & Energy
Address: Geological Survey and Mines Building
Mbabane
Phone:+268 2404 4330
Email: geoswz_dir@realnet.co.sz
|
|
Legal base of the Procedure
|
Diamond Act of 2011
|
|
Fee
|
E5000.00 Fee.
|
Required Documents
|
No.
|
Type of information
|
Note |
|
1
|
Precious Stones/Metals form for application
|
To apply for Kimberley Certificate for export of precious stones
|
| 2 |
Certificate of Origin |
| 3 |
Valuation Report |
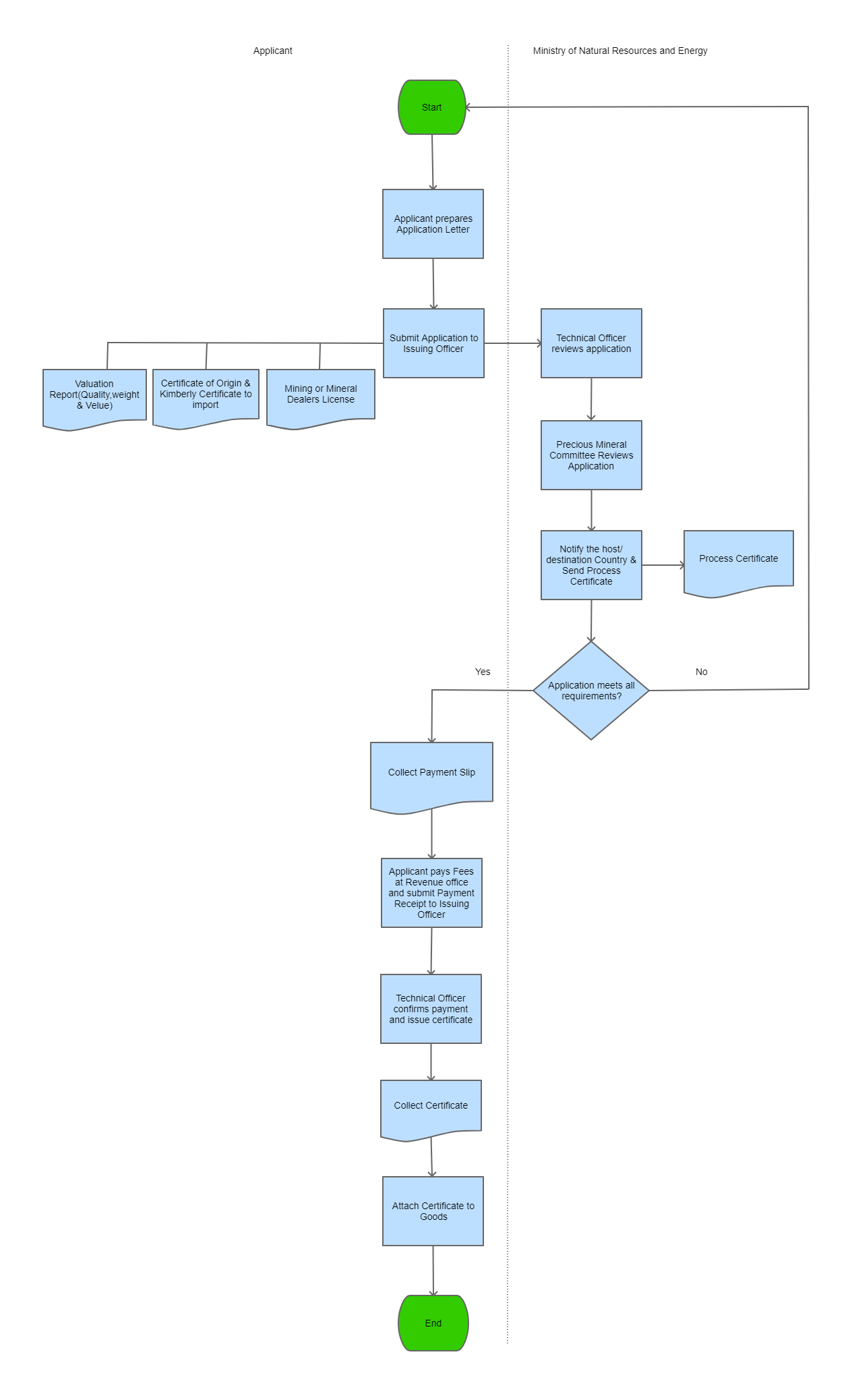
Process Steps
|
Step 1
|
The applicant prepares the application letter
|
|
|
Step 2
|
The applicant submits the application with supporting documents to the department reception.
|
|
| Step 3 |
The Technical Officer and Precious Mental Committee reviews the application,
- if satisfied issues Payment Slip5
-if not satisfied returns application to applicant |
|
| Step 4 |
Host country is notified of the number of stones and that they are conflict free, send Kimberly Process Certificate
|
|
| Step |
The applicant collects the payment slip |
|
| Step 5 |
The applicant makes payment at the Revenue Office, receives Receipt
|
| Step 7 |
The applicant returns to the Technical Officer and delivers the payment receipt as proof of payment
|
| Step 8 |
The Technical Officer prepares the permit/certificate,
|
| Step 9 |
The Authorizing office signs and stamps the permit
|
| Step 10 |
The applicant contacts the department to collect the approved permit/certificate, signs the register to record collection, and proceeds with customs import formalities.
|
| Step 11 |
Attach Certificate to Diamonds |
| Step 12 |
A copy of permit/certificate is filed by the department
|
|

|
| Category | Import/Export |
The following form/s are used in this procedure
This procedure applies to the following measures
| Name | Measure Type | Agency | Description | Comments | Legal Document | Validity To | Measure Class |
| No results found. |