View Procedure
| Procedure Name | Chemicals Management import permit |
| Description |
Required Documents
|
No.
|
Type of information
|
Note |
| 2 |
Complete Application Form
|
Downloaded online (www.sea.org.sz) |
|
4
|
Application Cover Letter
|
|
Process Steps
|
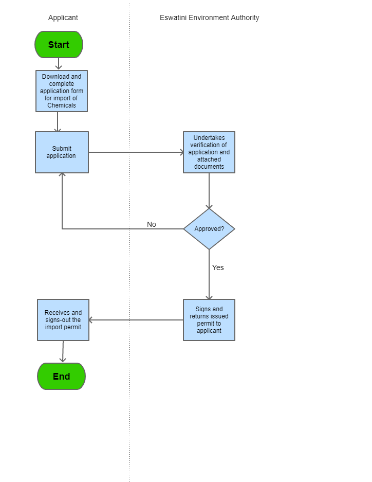
Step 1
|
The applicant writes an application letter describing the chemicals to be imported
|
|
|
Step 2
|
The applicant submits the application with supporting documents to the SEA reception
|
|
| Step 3 |
The Authority processes the application, and with all correct issues the License under certain conditions |
|
| Step 4 |
The Authority contacts the aplicant to inform them to collect the application, sign the register to record collection, and proceeds with customs import formalities during importation |
|

|
| Category | Import |
The following form/s are used in this procedure
This procedure applies to the following measures
| Name | Measure Type | Agency | Description | Comments | Legal Document | Validity To | Measure Class |
| No results found. |