View Procedure
| Procedure Name | Stock Quarantine Request |
| Description |
|
Category
|
Import Permit
|
|
Responsible Agency
|
Ministry of Agriculture
Address: Manzini Regional Veterinary Office
Regional Veterinary Officer
P.O. Box 4192
MANZINI
Tel: 2505 2270 or 2505 2650
Email: n/a
|
|
Legal base of the Procedure
|
Animal Disease Act No. 7, 1965.
|
|
Fee
|
SZE Varies
|
Required Documents
|
No.
|
Type of information
|
Note |
| 1 |
Application form |
|
|
2
|
Description details of imported cattle
|
|
Process Steps
|
Step 1
|
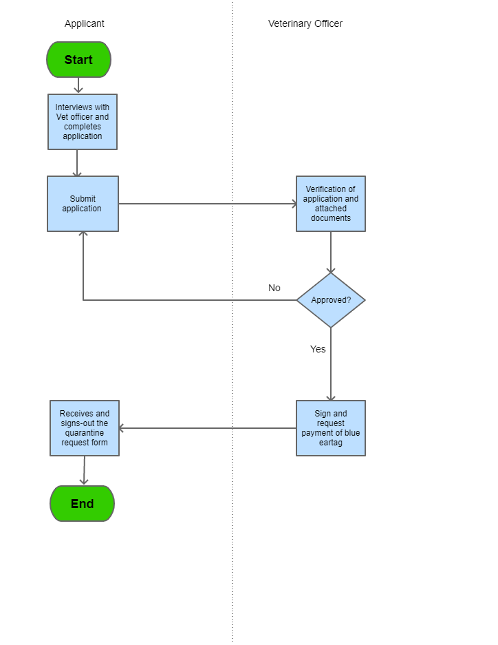
Apply with the quarantine Master (Veterinary Officer) at Manzini at least a month before the intended date of quarantine.
Legal measure bases:
Importation of stock - Reg 6.7 & 6.8 ADA
Quarantine of stock – Reg 20 ADA
|
|
| Step 2 |
The applicant interviews with the VO (Clerk), providing all necessary details of the intended import and any accompanying documents. |
|
| Step 3 |
The Issuing Department processes the application. |
|
| Step 5 |
A Quarantine request form will be signed (The quarantine request form is handed over to the Veterinary Officer on issue of the import permit) |
| Step 6 |
Applicant will be asked to pay for the blue eartags which will be used on the imported cattle. |
| Step 7 |
A copy of the quarantine form and related information are filed for record keeping |
|

|
| Category | Import |
The following form/s are used in this procedure
This procedure applies to the following measures
| Name | Measure Type | Agency | Description | Comments | Legal Document | Validity To | Measure Class |
| No results found. |