View Procedure
| Procedure Name | Import/Export Permit For Precious Stones or Metals | ||||||||||||||||||||||||||||||||
|---|---|---|---|---|---|---|---|---|---|---|---|---|---|---|---|---|---|---|---|---|---|---|---|---|---|---|---|---|---|---|---|---|---|
| Description |
Required Documents
| ||||||||||||||||||||||||||||||||
| Category | Import/Export |
| Title | Description | Created Date | Updated Date | Issued By | ![]() |
|---|---|---|---|---|---|
| No results found. | |||||
| Name | Measure Type | Agency | Description | Comments | Legal Document | Validity To | Measure Class |
|---|---|---|---|---|---|---|---|
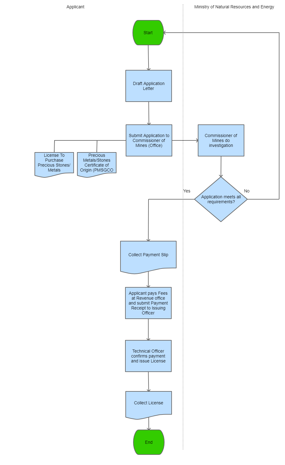
| Requirements for Import/Export of Precious Stones/Metals | Licensing Requirement | A company or individual who intend to purchase and transport Preciouse Stones or Metal should adhere to the below requirements | The Company or Applicant should ensure that the source or destination of the goods falls within the jurisdiction of Conflict Free Affected or High Risk-Free Areas as defined by the Organisation for Economic Cooperation and Development (OECD) as a good practice. - The Company or Applicanmust ensure that the goods are in a container constructed such that when sealed, it cannot be opened without showing evidence of having been opened. - The Company must ensure that the container in which the goods are exported must be sealed with a seal that bears a seal number listed on the accompanying Precious Metals/Stones Certificate of Origin (PMSGCO). -The Company must ensure that individual packages of the goods are packaged in a transparent and tamper resistant container with tamper resistant seals. | Guidelines on Import and Export Procedures for Medicines | 09-09-9999 | Good | |
| Requiremets for Approval of business premises for Precious Stones or Metals | Inspection Requirement | In order to obtain permission to use identified premises, the Company shall submit all or meet the below requirements | (i) comprehensive business proposal that include the amount of goods (in carats) to be involved in the trade over the first twelve month period. (ii) a drawing of the building that will accommodate the offices, workshops and display area showing external and internal security features, internal and external light fittings, security vaults, offices and storeroom. (iii) Locality Plan of the business premises showing public roads, access roads, telephone lines, water reticulation lines, electricity lines, perimeter fencing and the neighbouring establishments. (iv) Name, contact details and credentials of a security company that will be charged for the conveyance of the goods from a point of entry to the Central Bank of Swaziland, Mbabane. (v) Proof of insurance for the goods whilst in transit between a point of entry and the Central Bank of Swaziland storage facilities. (b) The Commissioner shall conduct investigation regarding the business premises and may determine any condition subject to which such premises are approved. (c) The business premises may be considered for approval if they have the following features: (i) Re-enforced concrete walls, roof and floor; (ii) Strong bullet proof door; (iii) Strong vaults or strong rooms; (iv) Bullet proof public reception area; (v) Closed Circuit Camera and Television (CCTV); and vi) Any other security measures which may be prescribed by the Commissioner. (d) If the Company intends to move or extend the business premises to any other premises or structurally alter the business premises, the Manager shall apply to the Commissioner in writing for approval. (e) An alteration, which relates to or affect the activities authorized by the licence, shall require the approval of the Commissioner. (f) A decision with regard to the application shall be made by the Commissioner within thirty (30) days from the date of receipt of the application. (g) In a case where the Commissioner; (i) grants permission referred to in subsection 14(e), the Commissioner shall endorse on the licence the particulars of the location of the new or altered premises and such conditions as the Commissioner may determine; or (ii) refuse permission referred to in subsection 14(e), the Commissioner shall notify the Company in writing of the decision and a reason or reasons for such a decision. (h) The Commissioner may at any time, after having afforded the Company an opportunity to be heard, by notice in writing to; (i) cancel or vary any condition determined; or (ii) impose a condition in respect of the business premises or the new or altered premises. (i) The Commissioner shall, in respect of the premises to which a licence relates, endorse on such licence any cancellation or variation of any condition imposed. (j) The Commissioner may demand from the Company in writing to submit the licence within thirty (30) days from the date of such demand. | Guidelines for trading and dealings in precious metals 31 August 2017 | 09-09-1999 | Good |

