View Procedure
| Procedure Name | Cannabis Production License |
| Description |
Required Documents
|
No.
|
Type of information
|
Note |
| 1 |
Completed application letter
|
|
| 2 |
Payment fee |
|
| 3 |
Detailed description of the method that the applicant proposes to use for keeping records |
|
| 4 |
Security clearance |
|
|
5
|
Plan of the site proposed to be licensed
|
|
Process Steps
|
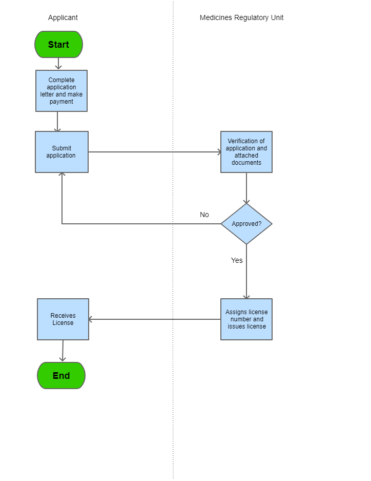
Step 1
|
The applicant completes application form and make payment
|
|
|
Step 2
|
The applicant submits the application together with the supporting documents to the Medicines Regularotry Unit
|
|
| Step 3 |
The Issuing Department processes the application, and with all correct issues the license |
|
| Step 4 |
The applicant may collect and sign off application
|
| Step 5 |
A copy of the approval letter and related information is filed for record keeping
|

|
| Category | Procedure |
The following form/s are used in this procedure
This procedure applies to the following measures
| Name | Measure Type | Agency | Description | Comments | Legal Document | Validity To | Measure Class |
| No results found. |