View Procedure

Procedure NameCannabis export/import license
Description

Category

Approval Letter

Responsible Agency       

Ministry of Health
Address:  Pharceutical Department, Matsapha

Phone: +268 2404 74 20

Email: mohswaziland@yahoo.com

Legal base of the Procedure

The Production of Cannabis for Medicinal and Scientific Use Regulations, 2019

Opium and Habit-Forming Drugs Act, 1922

Fee

 SZL varies

 

Required Documents

No.

Type of information

Note
1

Cannabis production license

 
2

The name of the person to whom the substance was sold or provided and shipment address

 
3

Detailed description of substance

 
4 Shipment date  

5

Import certificate

From country exporting to

 

Process Steps

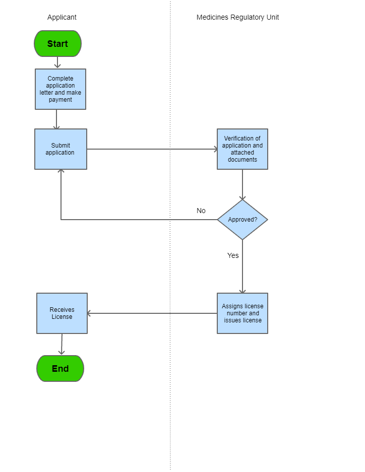
Step 1

The applicant drafts an application on a free format letter and gathers all required supporting documents.

 

Step 2

The applicant submits the application together with the supporting documents to the Medicines Regulatory Unit

 
Step 3 The Issuing Department processes the application, and with all correct issues the Import/export license  
Step 4 The Issuing Department processes the application, and with all correct issues the Import/export license for Cannabis  
Step 5 

The applicant may proceed with the import/export in accordance to customs formalities

Step 6 

A copy of the approval letter and related information is filed for record keeping

 

CategoryImport/Export

The following form/s are used in this procedure
TitleDescriptionCreated DateUpdated DateIssued By
No results found.
This procedure applies to the following measures
NameMeasure TypeAgencyDescriptionCommentsLegal DocumentValidity ToMeasure Class
No results found.