View Procedure
| Procedure Name | Registration and Licencing of Firearms |
| Description |
|
Category
|
Permit
|
|
Responsible Agency
|
The Royal Eswatini Police
Address: The Royal Eswatini Police HeadQuarters
Mhlambanyatsi Road
Mbabane, Swaziland
Phone: (+268) 2404 2502
Email: pico@rsps.org.sz
|
|
Legal base of the Procedure
|
Arms and Ammunitions Act No.24 of 1964
|
|
Fee
|
Licencing is E80 for a shot gun and E120 for the rest.
Registration is E120 for all firearms.
|
Required Documents
|
No.
|
Type of information
|
Note
|
|
1
|
Certificate of Registration
|
The firearm must also be brought when applying for a licence.
|
|
2
|
Certificate of Inspection
|
|
3
|
Personal identification document
|
| 4 |
Current licence if paying for a different firearm |
|
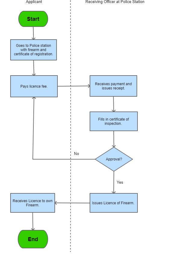
Process Steps
|
Step 1
|
The applicant goes to the Royal Eswatini Police headquarters to apply for a licence.
|
|
|
Step 2
|
The applicant submits all required documents, the firearm and makes payment of applicable processing fees.
|
|
|
Step 3
|
The receiving officer fills in a Certificate of Inspection.
|
|
|
Step 4
|
If approved, the applicant then receives a lecence for a firearm.
|
|

|
| Category | Procedure |
The following form/s are used in this procedure
This procedure applies to the following measures
| Name | Measure Type | Agency | Description | Comments | Legal Document | Validity To | Measure Class |
| Licence of Firearms | Licensing Requirement | | Each gun owner needs a licence to own a firearm. The licence is applied for when registering the firearm. The materials needed include a certificate of registration of the firearm, a current firearm licence (if there is one), the firearm itself and a certificate of inspection, which is filled in while applying for the licence. | If the firearm you are registering is not the first, then you bring your current licence for firearms as part of documents needed when getting a licence for a new firearm. The licence application is done only at a police station. | The Arms And Ammunition Act, 1966 | 09-09-9999 | Good |
131