View Procedure
| Procedure Name | SARPCCO Clearance Certificate for Exporting Company Motor Vehicle |
| Description |
|
Category
|
Certificate
|
|
Responsible Agency
|
The Royal Eswatini Police Service
Address: Police Headquarters Building
Mhlambanyatsi Road
Mbabane, Swaziland
Phone: (+268) 2404 2502
Email: pico@rsps.org.sz
|
|
Legal base of the Procedure
|
Theft of Motor Vehicle No. 16 of 1991
|
|
Fee
|
SZL 70
|
Required Documents
|
No.
|
Type of information
|
Note |
| 1 |
Vehicle Registration Certificate. |
Owner should bring the motor vehicle when applying for SARPCCO. |
| 2 |
Personal Identification document.
|
They fill in a request form for clearance at the Police Headquarters. |
| 3 |
Filled in copy of the TF131 found at Revenue offcices. |
|
| 4 |
Letter from company signed by directors confirming request for SARPCCO clearance certificate. |
|
|
5
|
Payment receipt.
|
|
Process Steps
|
Step 1
|
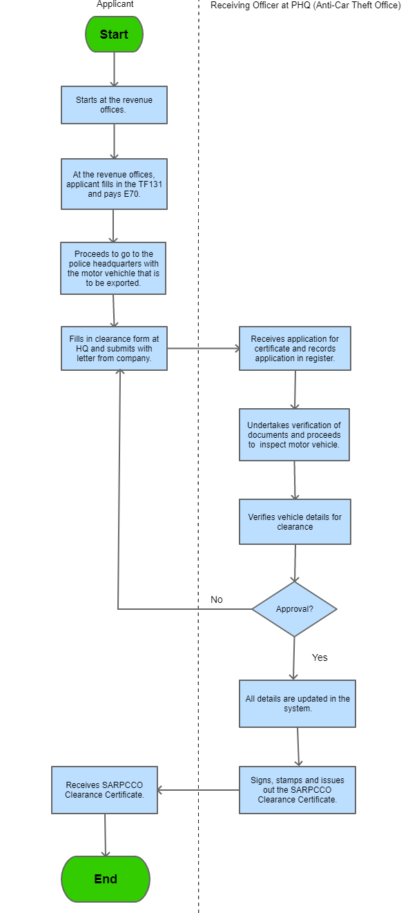
The Applicant goes to the Revenue offices, fills in the TF131 form and makes payment of the SZL 70 process fees.
|
|
|
Step 2
|
The applicant then goes to the Police Headquarters with the motor vehicle to be exported and supporting documents, and fills in a request form for clearance. (The clearance form includes details of the vehicle and when it will be exported).
|
|
| Step 3 |
The Applicant submits the the application form with all supporting documents requested and presents the car for inspection. |
|
| Step 4 |
The receiving officer then processes the application and inspects the motor vehicle. |
|
| Step 5 |
If all requirements are met, details are then updated in the system. |
|
| Step 6 |
The SARPCCO clearance certificate is then signed, stamped and issued to the applicant. A SARPCCO Clearance certificate has a 90-day validity.
|
|
| Step 7 |
A copy of the approved application and related information are filed for record keeping. |
|

|
| Category | Export |
The following form/s are used in this procedure
This procedure applies to the following measures
| Name | Measure Type | Agency | Description | Comments | Legal Document | Validity To | Measure Class |
| SARPCCO Clearance Certificate for Exporting Company Motor Vehicles | Permit Requirement | | This process represents the procedure for obtaining a SARPCCO clearance certificate which is required to register a company motor vehicle exported from Eswatini. The permit is in the form of a formal document (serialized with a prescribed format). | The regional trading countries under SADC require that an export of a vehicle must be cleared from the National Police Service – Interpol before the exportation. The certificate is obtained from the Regional Police Clearance Offices after review and processing of formal application made at the Police headquarters in Mbabane. The permit has a validity period of 90 days from date of issue and must be used once for each consignment. Upon meeting all application requirements; the permit is issued and delivered on the same day of application. A charge of SZL 70 is applied to the processing of the certificate. | The Theft of Motor Vehicle Act, 1991 | 09-09-9999 | Good |
135