View Procedure
| Procedure Name | Permit for Protected Flora | |||||||||||||||||||||||||||||
|---|---|---|---|---|---|---|---|---|---|---|---|---|---|---|---|---|---|---|---|---|---|---|---|---|---|---|---|---|---|---|
| Description |
Required Documents
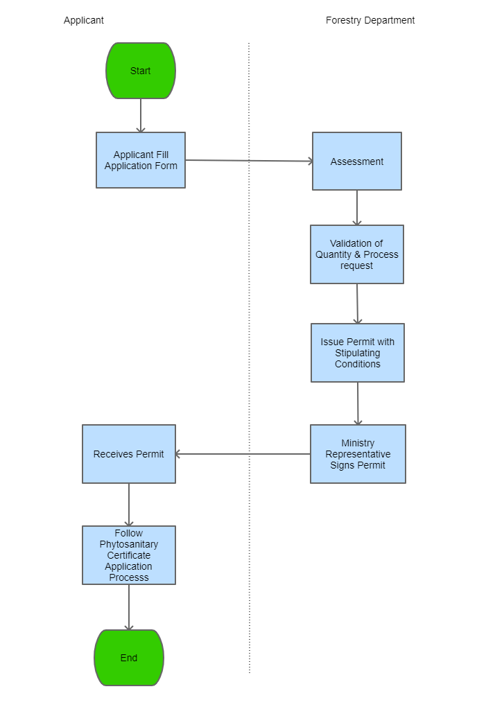
Process Steps
| |||||||||||||||||||||||||||||
| Category | Export |
The following form/s are used in this procedure
| Title | Description | Created Date | Updated Date | Issued By | ![]() |
|---|---|---|---|---|---|
| Permit for Protected Flora | Permission is hereby granted to cut, pluck, sell, dig out, uproot, sell plants under a number conditions. | 19-03-2020 | 19-03-2020 | ||
| Application For Flora Permit | Detailed and updated Flora application form | 02-09-2020 | 02-09-2020 |
This procedure applies to the following measures
| Name | Measure Type | Agency | Description | Comments | Legal Document | Validity To | Measure Class |
|---|---|---|---|---|---|---|---|
| Requirements For Permit to Pluck, Cut Protected Indegenous Flora | Permit Requirement | The Minister may issue a permit authorising the holder thereof to pick, pluck, cut, uproot or dig out the species and quantities of protected flora specified in such a permit, in a locality and during a period likewise specified, subject to other conditions as may be specified in such a permit | a) when the plucking, cutting or uprooting or digging out takes place on land which the applicant is not the owner, such permits may only be issued if the written permission of the owner of such land has been obtained; b) the permit may not be issued for plucking, cutting, uprooting or digging out of protected flora on land along either side of a public road within a distance of 45 metres in width measured from the centre of such roads, unless the Minister or the person authorised by him finds that there are exceptional circumstances including obstruction of vision, traffic, telecommunication or power supplies, which justify the issue of such permit. | The Flora Protection Act, 2000 | 09-09-9999 | Good |

