View Procedure
| Procedure Name | SARPCCO Clearance certificate for Importing Motor Vehicles from the SADC Region |
| Description |
|
Category
|
Certificate
|
|
Responsible Agency
|
The Royal Eswatini Police Service
Address: Police Headquarters Building
Mhlambanyatsi Road
Mbabane, Swaziland
Phone: (+268) 2404 2502
Email: pico@rsps.org.sz
|
|
Legal base of the Procedure
|
Theft of Motor Vehicle No. 16 of 1991
|
|
Fee
|
SZL 200
|
Required Documents
|
No.
|
Type of information
|
Note |
| 1 |
Bill of exit from exporting country |
This is found at the border posts of exporting country. |
| 2 |
Registration documents from exporting country
|
|
| 3 |
Police clearance certificate from exporting country |
|
| 4 |
An original tax invoice |
If importer has paid 15% VAT in the exporting country, they don't have to pay it to ERA at the border. |
| 5 |
VAT Registration number of the supplier |
|
Process Steps
|
Step 1
|
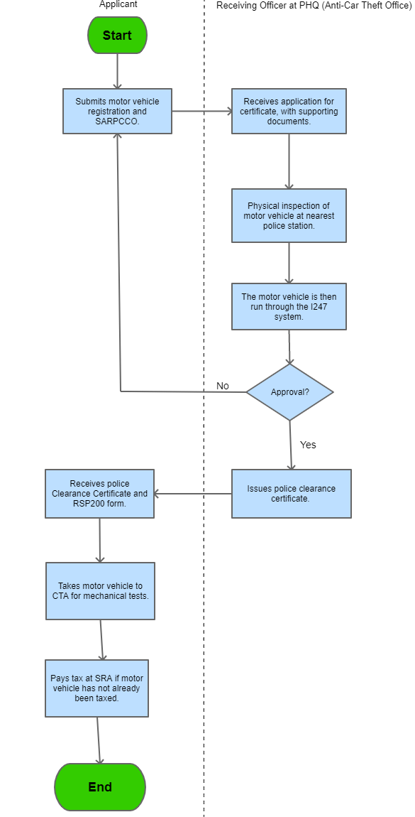
The importer wishing to import motor vehicles from a SADC country needs to submit a motor vehicle registration from country of origin and SARPCCO.
|
|
|
Step 2
|
Physical inspection of the motor vehicle is done at the nearest police station.
|
|
| Step 3 |
After inspection, if approved, a police clearance is sisued to the importer.
|
|
| Step 4 |
The Importer has to take the car to Matsapha to be inspected for road worthiness and if it clears a road worthiness certificate is issued.
|
|
| Step 5 |
After receiving police clearance from Headquarters, the importer takes the motor vehicle to CTA for mechanical tests.
|
|

|
| Category | Import |
The following form/s are used in this procedure
This procedure applies to the following measures
| Name | Measure Type | Agency | Description | Comments | Legal Document | Validity To | Measure Class |
| SARPCCO Clearance Certificate for importing motor vehicles from SADC Areas | General | | The Royal Swaziland Police is involved in approving the import and export of motor vehicles and the issue of SARPCCO certificates to allow the exporting and importing of vehicles. | REPS also issues a Police Clearance (PCL) RSP200 form, for importing vehicles (brand new, second-hand and non-SARPCCO originating second-hand). These vehicles are however first imported and the process of obtaining the RSP200 is required to allow registration of the vehicle. The RSP200 is therefore not a required document for importing but only for registration after importing. | The Theft of Motor Vehicle Act, 1991 | 09-09-9999 | Good |
143