View Procedure
| Procedure Name | Registration For Pharmaceuticals Establishment |
| Description |
|
Category
|
Registration
|
|
Responsible Agency
|
Medicine Regulatory Unit
Address: Matsapha Central Medical Stores Plot 77, King Mswati III Avenue, Matsapha Indistrial Site
Phone: +268 25181749 / 54
Email: sibongile.mabuza@yahoo.com
|
|
Legal base of the Procedure
|
Medicines And Related Substances Control Act, 2016
|
|
Fee
|
Free
|
Required Documents
|
No.
|
Type of information
|
Note |
|
1
|
Application Forms
|
Application Forms for applying to be a Pharmaceutical Establishment (Pharmaceutical Wholesale or Pharmacy) |
Process Steps
|
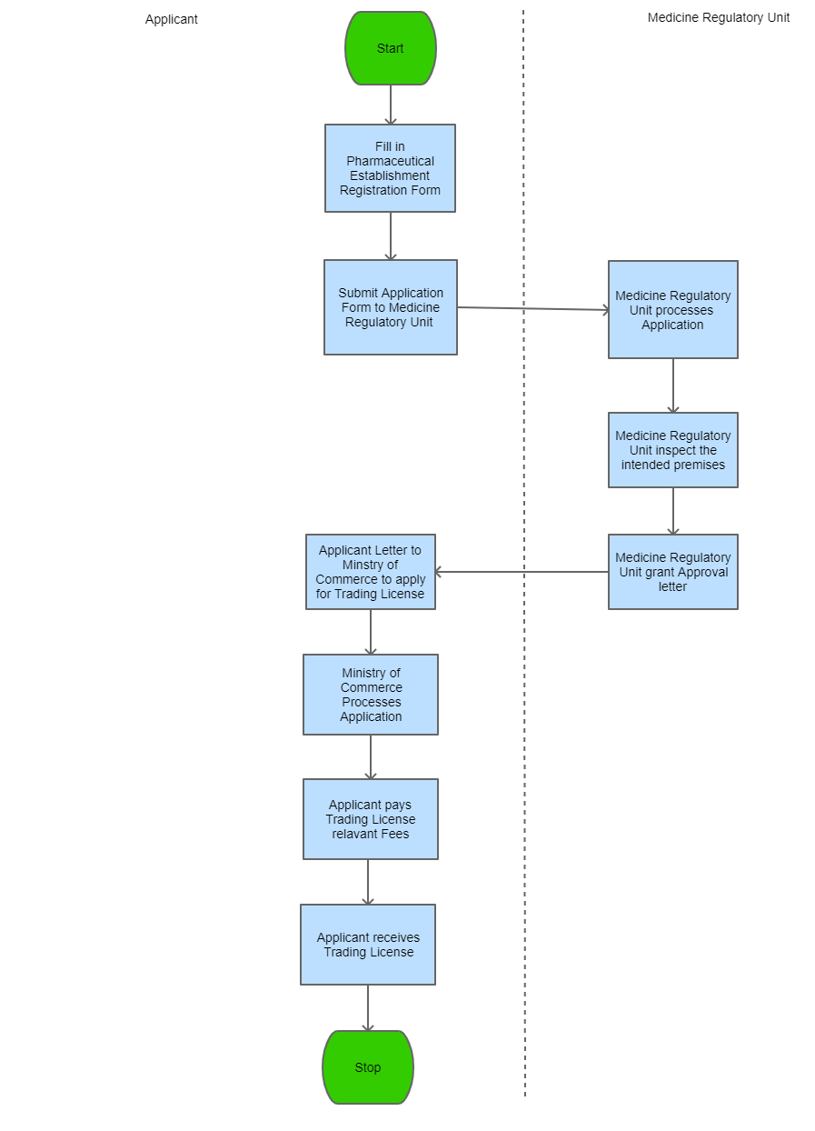
Step 1
|
Fill in Application Form to register as Pharmaceuticals Establishment
|
|
| Step 2 |
Submit Application form to Medicine Regulatory Unit |
|
| Step 3 |
The Medicine Regulatory Unit will process the application |
|
| Step 4 |
The Medicine Regulatory Unit will inspect the intended premises |
|
| Step 5 |
Applicant is granted Approval Letter to be taken to Ministry of Commerce to apply for a Trading License |
|
| Step 6 |
Ministry of Commerce Processes Application |
| Step 7 |
Applicant pays Trading License relevant Fees |
| Step 8 |
Applicant received Trading Licence, it will be taken to Medicine Regulatory Unit when applying to be a registered importer of pharmaceuticals. |

|
| Category | Procedure |
The following form/s are used in this procedure
This procedure applies to the following measures
| Name | Measure Type | Agency | Description | Comments | Legal Document | Validity To | Measure Class |
| No results found. |