View Procedure
| Procedure Name | Storage Approval |
| Description |
| Procedure Name |
Import Permit for Live Animals and Animal Products |
| Description |
|
Category
|
Import Permit
|
|
Responsible Agency
|
Ministry of Agriculture
Address: The Director of Veterinary and Livestock Services
P.O. Box 162
Mbabane, Eswatini
Phone: Headquarters - 2404 6363
Manzini Veterinary Offices – 25052270
Mbabane Veterinary Office – 24045776
Nhlangano Veterinary Office – 22077151/22078368
Siteki Veterinary Office – 23434268/23434272
|
|
Legal base of the Procedure
|
The Veterinary Public Health Act, 2013
|
|
Fee
|
Any expenses incurred by the Director of Veterinary Services in connection with the detention, examination,inoculation,testing,cleaning,dipping or disinfection of such stock shall be borne by the person bringing or importing the stock intoEswatini
|
Required Documents
|
No.
|
Type of information
|
Note |
| 1 |
Application for Approval form |
|
| 2 |
Building designs, plans or sketches
|
|
| 3 |
Approved environmental impact assessment form |
|
| 4 |
Certificate of Approval
|
|
| 5 |
Codes for type of products of animal origin produced
|
|
Process Steps
|
Step 1
|
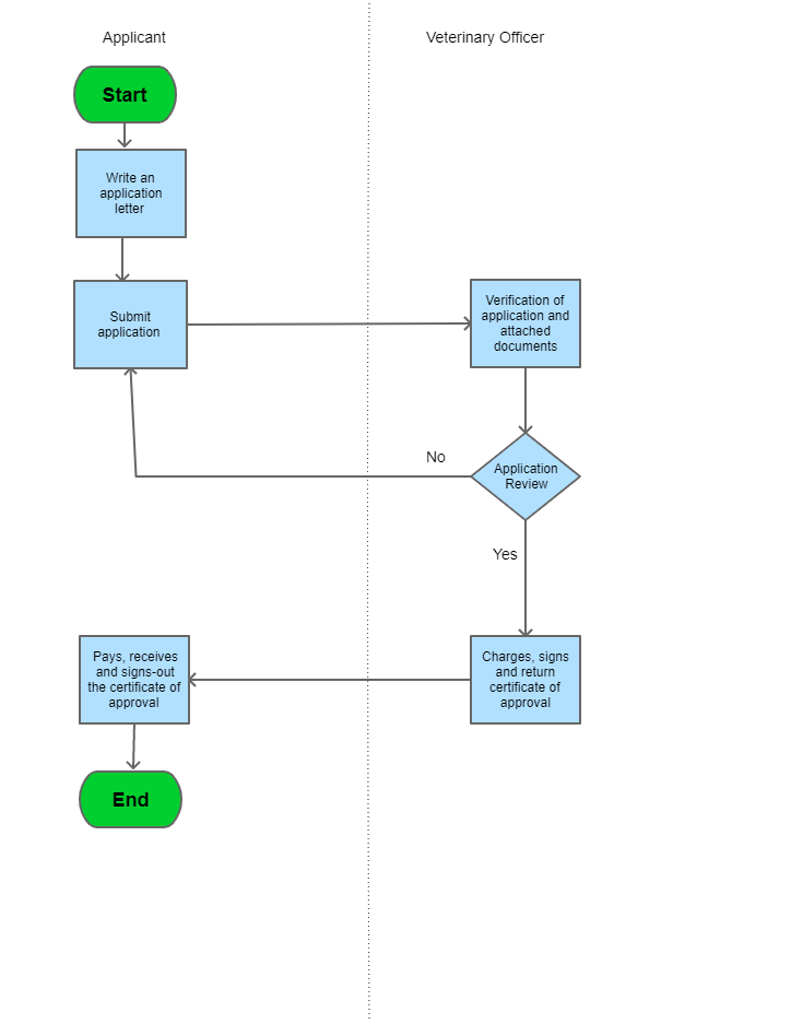
The owner shall, in writing submit an application for approval of the slaughter facility or establishment and the application shall be accompanied by the relevant document from the local authority.
Legal measure bases:
- Import procedures – Sect 22.3 Veterinary Public Health, 2013
- Approval of Establishment Sect 9 (1- 8) Veterinary Public Health, 2013
|
|
|
Step 2
|
Upon receiving the application for approval, the Director or his representative, shall make an onāsite inspection of the slaughter facility or establishment.
Legal measure bases:
- Conditions and applications for importation – Sect 22 (2 to 10) Veterinary Public Health, 2013
- Inspections Sect 11 (1-2)
- General requirements for establishments Sect 16
- Specific requirements for establishments Sect 11.17 Veterinary Public Health, 2013
|
|
| Step 3 |
Notwithstanding any other law the Director shall issue a certificate of approval in respect of a slaughter facility or establishment used for primary production, if the Director is satisfied that the place to which the application concerned relates, has been carried out in accordance with the design drawings, sketches or plans which were approved in terms of section 8.
Legal measure bases:
- Conditions and applications for importation – Sect 22.10 Veterinary Public Health, 2013
- Delegation of powers and assignments Sect 6.
|
|
| Step 4 |
When issuing a certificate of approval the Director shall, give each approved slaughter facility and establishment, including those with provisional approval, an approval number, to which codes may be added to indicate the types of products of animal origin produced.
|
|
|
|

|
| Category | Procedure |
The following form/s are used in this procedure
This procedure applies to the following measures
| Name | Measure Type | Agency | Description | Comments | Legal Document | Validity To | Measure Class |
| No results found. |