The Biosafety Authorization Procedure Guidelines for Contained Use and Release to The Environment
Introduction
Purpose of The Guidelines
Some Important Definitions According to The Act
Notification and Approval Procedure for Contained Use, Import, Placing On The Market and Release to The Environment
Annexure I
Annexure II
Annexure III
Annexure IV
Annexure V
Annexure VI
Nowadays modern biotechnology is employed for various purposes, the common being for pharmaceuticals, food/feed and agricultural production. It is a policy of the Kingdom of Swaziland to create a suitable environment for the adoption of modern biotechnology applications and/or products which can contribute to the socio-economic development of the country whilst taking measures to prevent or, at least minimize the adverse effects such applications may have on human and animal health as well as the environment in line with the requirements of the precautionary principle.
The country embraces the benefits that are resultant from the exploration and use of modern biotechnology. However, there are concerns about genetic modification have emerged in relation to biological diversity conservation. Both international and national regulatory framework employ the precautionary approach to regulate human conduct on the subject, in particular safe transfer, handling and use of the technology. The Biosafety Act is a national tool used to domestic the Cartagena Protocol on Biosafety both which provide fixed foundation for application and use of genetically modified organisms.
1.1 What is the Cartagena Protocol and what does it seek to achieve?
The Cartagena Protocol on Biosafety is an international instrument that establishes rules and procedures to control international transfers of living modified organisms (LMOs) developed within the framework of the Convention on Biological Diversity whose primary objective is the conservation and sustainable use of biological diversity. The Protocol entered into force in September 2003. The overall purpose of the Protocol is to establish common rules to be followed in transboundary movements of GMOs in order to ensure, on a global approach, the protection of biodiversity and human health.
1.2 How does the Cartagena Protocol address international transfers of LMOs
In the transboundary movement of LMOS an exporter/exporting country of LMOs that are used for intentional introduction to the environment, for example, cultivation; have to notify their partners in the country of import in advance of shipment. The importing country assesses the effect of the LMO on biological diversity and makes a decision on whether to allow the importation of that LMO. The Protocol identifies those LMOs which must be subjected to Advanced Informed Agreement (AIA) procedure before their first import. It is therefore in line with this procedure that domestic legislation should also guide applicants on decision making procedures where an applicant intends to import an LMO for the first time. The Protocol further makes exceptions where the AIA procedure is also not applicable, e.g the LMOs in transit and LMOs intended for use as food, feed or processing.
The authorization process in terms of the Biosafety Act is the domestication of the AIA Procedure and some national procedures within the national administrative/institutional arrangement. It is therefore important to understand the AIA procedure provided for by the protocol in order to easily understand the justification behind the authorization process adopted in the Biosafety Act.
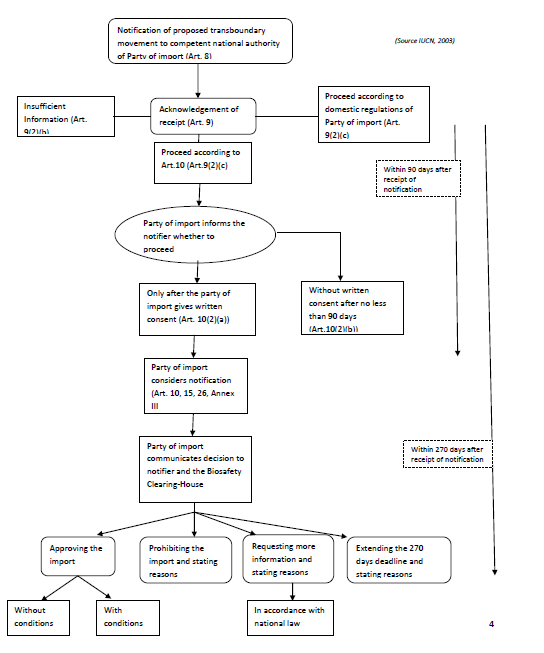
The following diagram illustrates the AIA procedure in terms of the Cartagena Protocol.

1.3 Domestication of the Cartagena Protocol through the Biosafety Act, 2011
The Biosafety Act is a national legislation enacted to provide for the safe handling and use of modern biotechnology in Swaziland. It seeks to mainstream the advantages of modern biotechnology in the agriculture, environmental and human health sectors. The country`s major challenge amidst these worsening climate change conditions is food security. Current available research has proven that food security can be enhanced through the use of modern biotechnology. However, such studies do not totally exonerate this technology of other possible negative effects to the environment and human health. Thus the Biosafety Bill, in line with the Protocol, adopts the precautionary approach in dealing with products of modern biotechnology.
1.4 Objectives of the Biosafety Act
The Biosafety Act is the law that regulates the uses of LMOs to ensure the precise and smooth implementation of the Cartagena Protocol and the Convention on Biological Diversity. The objectives of the Act are:
- To ensure an adequate level of protection in the field of the safe transfer, handling and use of genetically modified organisms (GMOs) resulting from modern biotechnology that may have an adverse effect on the conservation and sustainable use of biological diversity, taking also into account risks to human health; and
- To provide a transparent and predictable process for review and decision-making on such GMOs and related activities;
Go to Top
2. Purpose of the Guidelines
The Act categorises GMOs according to their uses, namely, contained use and intentional introduction to the Environment. Contained use refers to those possible uses with containment measures, such as laboratories, factories etc, wherein the GMO is prevented from dispersal to the environment. Intentional introduction to the environment refers to uses that leads in to the release of the GMO into the environment with an exception of those are for food, feed and processing.
The purpose of these Guidelines is therefore:
- To provide a simplified version and understanding of the legal processes for authorising activities involving GMOs including their import;
- To provide guidance to (i) applicants, (ii) decision makers including the public which is legally expected to participate during authorization of import of GMOs meant for intentional releases as well as local scientists who will develop GMOs and their products.
Go to Top
Definitions normally help to ensure that the regulated community and the regulator understand words within a specified meaning and context even if they are capable of being extended to various descriptions. Thus d in the context of the Biosafety Act:
- 1 Applicant means a person or country submitting an application, notification or petition pursuant to the provisions of the Act;
- 2 Biosafety means the mechanisms for ensuring the safe handling, transfer and use of products of biotechnology;
- 3 Genetically modified organism (GMO) means any biological entity capable of replication or of transferring genetic material and includes plants, animals, micro- organisms, cell cultures and other vector systems in which the genetic material has been altered through modern biotechnology and other genetic modification which occurs through techniques such as-
- recombinant nucleic acid techniques involving the formation of new combinations of genetic material by the insertion of nucleic acid molecules produce into a virus, bacterium, plasmid or other vector and their incorporation into host organisms in which they are capable of continued propagation;
- the direct introduction into an organism of heritable material prepared outside the organism including micro-injection, macro- injection and micro-encapsulation; and
- cell fusion (including protoplast) or hybridisation where live cells with new combinations of heritable genetic material are formed through the fusion of two or more cells.
- 4 Competent Authority means the Swaziland Environment Authority as designated in terms of section 4 of the Act;
- 5 Contained use means any operation or activity, undertaken within a facility, installation or other physical structure, which involves GMOs that are controlled by specific measures that effectively limit their contact with and their impact on the external environment and the general population;
- 6 Intentional introduction to the environment means any deliberate use of GMOs, subject to the Act, that is not contained use, but does not include GMOs imported for direct use for food or feed or for processing.
- 7 Risk assessment means the evaluation of risk in accordance with the procedure set out in Annex III of these guidelines;
- 8 Risk to human health means the potential impact on human beings as a direct result of an adverse effect on the conservation and sustainable use of biological diversity;
4. Notification and approval procedure for contained use, import, placing on the market and release to the environment
A person who intends to conduct contained use activities/release to the environment should lodge a notification for authorization to do so 60 days prior to undertaking such activity. The notification should be accompanied by proof that a risk assessment has been conducted according to recognised techniques. The following procedure applies to the notification for approval:
- 1 The applicant prepares information for notification. This include literature review and collection of all necessary scientific information in order to be able to conduct risk assessment which should be submitted together with the notification (refer to Annexure 1 for the brief flow of procedure);
- 2 The applicant conducts risk assessment and produces a Risk assessment report. Annexure VI should be used as a minimum guide on the approach to conduct such risk assessment;
- 3 The next step is to lodge a notification with the registrar together with the risk assessment report. Where the product has gained recognition in other jurisdictions within the region, the applicant may provide a summary of the risk assessment.
- 4 The notification should contain the minimum information specified in Annex II and any other information which is relevant for the activity. (Note that for release to the environment, placing on the market, additional information maybe needed in terms of Annex III) If the information is, according to the applicant confidential, the applicant should still furnish such information and state to the Competent Authority which of the information is confidential and reasons for him to regard such information as confidential. Such confidential information will be treated in terms of the Act.
- 5 The applicant shall also sign and annex to the application, a declaration. See Annexure V for guidance.
- 6 To satisfy himself that all logistics and required preparatory information has been obtained, a checklist has been prepared which should also be lodged with the notification. This shall also serve as proof of submission by the Applicant.
- 7 Final decision from the Competent Authority should be delivered within sixty days from date of submission of notification.
Go to Top
Flow of Notification Procedure

Go to Top
Annexure II
Information Required For The Notification
- General Information
- Name and address of the applicant
- Information on personnel and training
- Name of person(s) responsible for the planning and carrying out the release, including those responsible for supervision, monitoring and safety, in particular, name and qualification(s) of the responsible scientist(s).
- Information on training and qualification(s) of personnel involved in carrying out the release.
II.Information Relating To The Genetically Modified Organism(S) Or Products Thereof
A Characteristics of -
- the donor;
- the recipient; or
- (where appropriate) parental organism(s)
- Scientific name.
- Taxonomy.
- Other names (usual name, strain name, cultivars name, local name etc.).
- Phenotypic and genetic markers.
- Degree of relatedness between donor and recipient or parental organisms.
- Description of identification and detection techniques.
- Sensitivity, reliability (in quantitative terms) and specificity of detection and identification techniques.
- Description of the geographic distribution and of the natural habitat of the organisms including information on natural predators, preys, parasites and competitors, symbionts and hosts.
- Potential for genetic transfer and exchange with other organisms.
- Verification of the genetic stability of the organisms and factors affecting it, taking into account the relevance of the laboratory experiments undertaken for the authentic ecological conditions under which the organisms live or are used.
- Pathological, ecological and physiological traits:
- classification of hazard according to existing national rules concerning the protection of human and animal health and/or the environment;
- generation time in natural ecosystem, sexual and asexual reproductive cycle;
- information on survival, including seasonability and the ability to form survival structures e.g.: seeds, spores or sclerotia;
- pathogenicity: infectivity, toxigenicity, virulence, allergenicity, carrier (vector) of pathogen, possible vectors, host range including non-target organisms. Possible activation of latent viruses (proviruses). Ability to colonize other organisms;
- antibiotic resistance, and potential use of these antibiotics in humans and domestic organisms for therapy and prophylaxis;
- involvement in environmental processes: primary production, nutrient turnover, decomposition of organic matter, respiration, etc.
12. Nature of indigenous vectors:
- Sequence;
- Frequency of mobilisation;
- Specificity;
- Presence of genes, which confer resistance.
- History of previous modifications.
B. Characteristics of the Vector
- Nature and source of the vector.
- Sequence of transposons, vectors and other non-coding genetic segments used to construct the genetically modified organism (s) and products thereof and to make the introduced vector and insert function in the genetically modified organism (s) and products thereof.
- Frequency of mobilisation of inserted vector and/or genetic transfer capabilities and methods of determination.
- Information on the degree to which the vector is limited to the DNA required to perform the intended function.
- Factors (chemical, biological, climatic, etc.) influencing the functional level of the promoter / enhancer, and how the functional level is changed.
C. Characteristics of the genetically modified organism (s) and Products thereof
1. Information relating to the genetic modification:
- method used for the modification;
- methods used to construct and introduce the insert(s) into the recipient or to delete a sequence;
- description of the insert and / or vector construction;
- purity of the insert from any unknown sequence and information on the degree to which the inserted sequence is limited to the DNA required to perform the intended function;
- number of intact and truncated vector inserts. Sequence, functions identity and location of the altered /inserted/deleted nucleic acid segment(s) in question with particular reference to any known sequence; and
- sequence and methylation pattern of the recipient DNA as far as 100 kbp up and down stream from all DNA inserts.
2. Information on the final genetically modified organism(s) and products thereof:
- description of the genetic trait(s) of phenotypic characteristics and in particular any new traits and characteristics which may be expressed or no longer expressed;
- structure and amount of any vector and / or donor nucleic acid remaining in the final construction of the genetically modified organism (s) and products thereof;
- stability of the organism in terms of genetic traits;
- rate and level of expression of the new genetic material. Methods and sensitivity of measurement;
- activity of the expressed protein(s);
- expression levels for the recipient’s genes situated as far as 100 kbp up and down stream from all DNA inserts;
- sensitivity, reliability (in quantitative terms) and specificity of detection and identification techniques;
- history of previous releases or uses of the genetically modified organism (s) or products thereof;
- health considerations:
- toxic or allergenic effects of the viable or non-viable genetically modified organism(s) or product thereof or their metabolic products;
- product hazards;
- comparison of the genetically modified organism (s) or products thereof to the donor, recipient or (where appropriate) parental organism regarding pathogenicity;
- capacity for colonisation;
- if the organisms is pathogenic to humans who are immuno competent:
- disease caused and mechanism of pathogenicity including invasiveness and virulence;
- communicability;
- infective dose;
- host range, possibility of alteration;
- possibility of survival outside human;
- presence of vectors or means of dissemination;
- biological stability;
- antibiotic resistance patterns;
- allergeneicity;
- availability of appropriate therapies.
Go to Top
III. Information Relating To The Conditions Of Release And The Receiving Environment.
- Information on the Release
- Description of the proposed deliberate release, including the purpose(s) and foreseen products;
- Foreseen dates of the release and time planning of the experiment including frequency and duration of releases;
- Preparation of site prior to the release;
- Size of the site;
- Method(s) to be used for the release;
- Quantities of genetically modified organism (s) or products thereof to be released;
- Disturbance on the site (type and method of cultivation, mining, irrigation or other activities);
- Workers protection measures taken during the release;
- Post-release treatment of the site;
- Techniques foreseen for elimination or inactivation of the genetically modified organism (s) or products thereof at the end of the experiment;
- Information on, and results of, previous releases of the genetically modified organism (s) or products thereof, especially at different scales and in different ecosystems.
B.Information of the environment (both on site and in the wider environment)
- Geographical location and grid reference of the site(s) (in case of notification the site(s) of release will be the foreseen areas of use of the product).
- Physical and biological proximity to humans and other significant biota.
- Proximity to significant biotopes or protected areas.
- Size of local population.
- Economic activities of local populations which are based on the natural resources of the area.
- Distance to closest areas protected for drinking water and/ or environmental purposes.
- Climatic characteristics of the region(s) likely to be affected.
- Geographical, geological and pedological characteristics.
- Flora and fauna, including crops, livestock and migratory species.
- Description of target and non-target ecosystems likely to be affected.
- A comparison of the natural habitat of the recipient organism with the proposed site(s) of release.
- Any known planned developments or changes in land use in the region, which could influence the environmental impact of the release.
IV Information Relating to The Interactions Between The Genetically Modified Organism(S) Or Products Thereof And The Environment
- Characteristics and factors affecting survival, multi-plication, gene expression and dissemination
- Biological features which affect survival, multiplication and dispersal.
- Known or predicted environmental conditions which may affect survival, multiplication and dissemination (wind, water, soil, temperature, pH, pollutants such as pesticides, heavy metals and others, etc.).
- Sensitivity to specific agents.
B.Interactions with the Environment
- Predicted habitat of the genetically modified organism (s) or products thereof.
- Studies of the behaviour and characteristics of the genetically modified organism (s) or products thereof and their ecological impact carried out in simulated natural environments, such as microorganisms, growth rooms, green houses.
- Genetic transfer capability:
- post-release transfer of genetic material from genetically modified organism (s) or products thereof into organisms in affected ecosystems;
- post-release transfer of genetic material from indigenous organisms to the genetically modified organism (s) or products thereof;
- Likelihood of post-release selection leading to the expression of unexpected and/or undesirable traits in the genetically modified organism (s) or products thereof.
- Measures employed to ensure and verify genetic stability. Description of genetic traits, which may prevent or minimise dispersal or genetic material. Methods to verify stability.
- Routes of biological dispersal, known or potential modes of interaction with the disseminating agent, including inhalation, ingestion, surface contact, burrowing, etc.
- Description of ecosystems to which the genetically modified organism (s) or products thereof could be disseminated.
C.Potential Environmental Impact
- Potentials for excessive population increase in the environment.
- Competitive advantage of the genetically modified organism (s) or products thereof in relation to the unmodified recipient or parental organism(s).
- Identification and description of the target organisms.
- Anticipated mechanism and result of interaction between the released genetically modified organism (s) or products thereof and the target organism.
- Identification and description on non-target organisms, which may be affected unwittingly.
- Likelihood of post release shifts in biological, or in host range.
- Known or predicted effects on non-target organisms in the environment, impact on population levels of competitors, preys, hosts, symbionts, predators, parasites and pathogens.
- Known or predicted involvement in biogeochemical processes.
- Other potentially significant interactions with the environment.
V. Information on Monitoring, Control, Waste Treatment and Emergency Response Plans
- Monitoring Techniques
- Methods for tracing the genetically modified organism (s) or products thereof, and for monitoring their effects.
- Specificity (to identify the genetically modified organism (s) or products thereof, and to distinguish them from the donor, recipient or, where appropriate, the parental organisms), sensitivity and reliability of the monitoring techniques.
- Techniques for detecting transfer of the donated genetic material to other organisms.
- Methods to detect aberrant gene expression.
B.Control of the Release
- Methods and procedures to avoid and/or minimise the spread of the genetically modified organism (s) or products thereof beyond the site of release or the designated area for use.
- Methods and procedures to protect the site from intrusion by unauthorised individuals.
- Methods and procedures to prevent other organisms from entering the site.
C.Waste Treatment
- Type of waste generated;
- Expected amount of waste;
- Possible risks;
- Description of treatment envisaged.
D.Emergency Response Plan
- Methods and procedures for controlling the genetically modified organism (s) or products thereof in case of unexpected spread.
- Methods for decontamination of the areas affected, e.g. eradication of the genetically modified organism (s) or products thereof.
- Methods for disposal or sanitation of plants, animals, soils, etc. that was exposed during or after the spread.
- Methods for the isolation of the area affected by the spread.
- Plans for protecting human health and the environment in case of the occurrence of an undesirable effect.
Go to Top
Additional Information Required In Applications For Approval Of Release Into The Environment, Importation And Placing On The Market Of Genetically Modified Organisms
Notification for import
- Intended dates of the trans-boundary movement.
- Taxonomic status, common name, point of collection or acquisition and characteristics of the recipient organism or parental organism related to Biosafety.
- Center of origin and center of genetic diversity if known, of the recipient organism and the Parental organism and the description of the habitat where the organism may persist.
- Taxonomic status, common name, point of collection or acquisition and characteristics of the modification introduced, the technique used and the resulting characteristics of the genetically modified organism.
- Intended use of the genetically modified organism.
- Quantity or volume of the genetically modified organism to be transferred.
- Suggested methods for the safe handling, storage, transport and use.
A.The following information shall be provided in the notification for placing on the market products, in addition to that of Annex I:
- Name of the manufacturer or distributor and his address, including address in the country;
- Specificity of the product, exact conditions of use including, when appropriate, the type of environment and/or the geographical areas(s) of the country for which the product is suited.
- Type of expected use: industry, agriculture and skilled trades, consumers use by public at large.
B.The following additional information shall be provided when required/relevant:
- Measures to take in case of unintended release or misuse.
- Specific instructions or recommendations for storage and handling.
- Estimated production in and/or imports to the country.
- Proposed packaging. This must be appropriate so as to avoid unintended release of the genetically modified organism (s) during storage, or at a later stage proposed labelling. This must include, at lease in summarised form, the information referred to in points A.1, A.2, A.3, B.1 and B.2.
C.The following information concerning labelling of products thereof shall be provided on a label and/or in accompanying documents:
- The words “This product contains genetically modified organism (s)” whenever there is evidence of the presence of genetically modified organism (s) in the product.
- The words “This product may contain genetically modified organism (s)”where the presence of genetically modified organism (s) in a product cannot be excluded but there is no evidence of any presence of genetically modified organism (s).
- The words “This product may cause [specify the particular reactions, allergies or other side effects]” where it is known that a particular reaction, allergy or other side effect may be caused by the product.
- Where applicable, further or as a qualification to C.1 or C.2, the words “This product contains genetic material (nucleic acids) from genetically modified organism (s)” or this product is based on raw materials from genetically modified organism”.
- The identification and labelling shall specify the relevant traits and characteristics in sufficient detail for purposes of traceability and to facilitate verification by both importing and transiting countries.
Go to Top
Check list notification form for authorization for contained use and release into the environment
|
Information required
|
Response/Comments
|
|
1. Name, and contact details of the address exporter.
|
|
|
2. Name, and contact details of the address importer.
|
|
|
3. Name and identity of the genetically modified organism, as well as the domestic classification, if any, of the biosafety level of the genetically modified organism in the State of export.
|
|
|
4. Intended date or dates of the transboundary movement, if known.
|
|
|
5. Taxonomic status, common name, point of collection or acquisition, and characteristics of recipient organism or the parental organisms related to biosafety.
|
|
|
6. Centres of origin and centres of genetic diversity, if known, of the recipient organism or the parental organisms and a description of the habitats where the organisms may persist or proliferate.
|
|
|
7. Taxonomic status, common name, point of collection or acquisition, and characteristics of the donor organism or organisms related to biosafety.
|
|
|
8. Description of the nucleic acid or the modification introduced, the technique used, and the resulting characteristics of the genetically modified organism.
|
|
|
9. Intended use of the genetically modified organism or products thereof, namely, processed materials that are of genetically modified organism origin, containing detectable novel combinations of replicable genetic material obtained through the use of modern biotechnology.
|
|
|
10. Quantity or volume of the genetically modified organism to be transferred.
|
|
|
11. Is there previous and existing risk assessment report conducted on the GMO. Please annex summary of same and confirm whether you have annexed and marked it as such.
|
|
|
12. Proposed methods for the safe handling, storage, transport and use, including packaging, labelling, documentation, disposal and contingency procedures, where appropriate.
|
|
|
13. Regulatory status of the genetically modified organism within the State of export, i.e whether the GMO has been approved, banned or restricted and the reasons for its decision.
|
|
|
14. Result and purpose of any notification by the exporter to other States regarding the genetically modified organism to be transferred.
|
|
|
15. Have you annexed a declaration that the above- mentioned information is factually correct.
|
|
|
16. Have you indicated on written annex herein information that you consider confidential (if any) for evaluation and protection.
|
|
|
Additional comments which should be considered by BAC:
|
|
Applicant’s Signature
|
Date of submission
|
Registrar’s Stamp on date of receipt of notification Signature
Go to Top
Declaration by Applicant
DECLARATION
I................................ on my own representation/duly authorised by........................................................................................................................................................ ,the applicant for authorization, declare that all information provided in the notification is factually correct. I declare further that to my knowledge no crucial information has been omitted and I have notified on separate cover information which I consider confidential in terms of the Act.
Signature of (on behalf of) applicant
Signed at on this the day of 2011
Go to Top
Annexure VI
Risk Assessment Procedure
Risk assessment is a tool used by the Competent Authority to make an informed decision during authorization of activities on GMOs. These Guidelines emphasize the following steps as mandatory when conducting such risk assessment:
- an identification of any novel genotypic and phenotypic characteristics associated with the genetically modified organism that may have adverse effects on biological diversity in the likely potential receiving environment, taking into account also risks to human health;
- an evaluation of the likelihood of these adverse effects being realised, taking into account the level and kind of exposure of the likely potential receiving environment to the living modified organism;
- an evaluation of the consequences should these adverse effects be realised;
- an estimation of the overall risk posed by the genetically modified organism based on the evaluation of the likelihood and consequences of the identified adverse effects being realised;
- a recommendation as to whether or not the risks are acceptable or manageable, including, where necessary, identification of strategies to manage these risks; and
- where there is uncertainty regarding the level of risk, it may be addressed by requesting further information on the specific issues of concern or by implementing appropriate risk management strategies and/or monitoring the genetically modified organism in the receiving environment.
Minimum guidance on technical and scientific details of the assessment should include, but not limited to:
- The biological characteristics of the recipient organism or parental organisms, including information on taxonomic status, common name, origin, centres of origin and centres of genetic diversity, if known, and a description of the habitat where the organisms may persist or proliferate;
- Taxonomic status and common name, source and the relevant biological characteristics of the donor organisms;
- Characteristics of the vector, including its identity, if any, and its source of origin, and its host range;
- Insert(s) and/or characteristics of the inserted nucleic acid and the function it specifies, and/or characteristics of the modification introduced;
- Identity of the genetically modified organism, and the differences between the biological characteristics of the genetically modified organism and those of the recipient organism or parental organism;
- Detection and identification of the genetically modified organism. Suggested detection and identification methods and their specificity, sensitivity and reliability;
- Information relating to the intended use of the genetically modified organism, including new or changed use compared to the recipient organism or parental organisms; and
- Information on the location, geographical, climatic and ecological characteristics, including relevant information on biological diversity and centres of origin of the likely potential receiving environment.
Go to Top